The Enterovirus B (EV-B) group consists of Echovirus, coxsackievirus B (CV-B), coxsackievirus A9 (CV-A9), and other newly-identified enteroviruses. EV-B infections cause viral encephalitis (VE), viral meningitis (VM), and viral meningo-encephalitis (VME), leading to substantial morbidity and mortality in children. They are also the causative agents of acute flaccid paralysis (AFP), nonspecific rashes, pneumonitis, hepatitis, coagulopathy, and hand-foot-and-mouth disease (HFMD). Through CRISPR-Cas9 library screening, the team found that human neonatal Fc receptor (FcRn) is a universal and essential receptor for major EV-B such as Echoviruses. By obtaining multiple cryo-electron microscopy structures at different stages of virus entry at atomic or near-atomic resolution, the team deciphered the underlying mechanisms of enterovirus attachment and uncoating. The study is of great significance in the research on the pathogenesis and drug development of EV-B, as well as the invasion mechanisms of non-enveloped viruses. This Research recognized as major medical achievements in 2019 in China.
Achievement: Human neonatal Fc receptor is the cellular uncoating receptor for Enterovirus B
Echoviruses, along with other EV-B, have been major causative agents of viral encephalitis and meningitis in children, with widespread infections reported in China and globally. However, their pathogenic mechanisms, ability to cross the blood-brain barrier, and key receptors for host cell infection remained unknown.
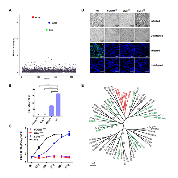
Our team identified the human neonatal Fc receptor (FcRn) as a critical entry receptor for echovirus 6 (Echo 6) by CRISPR-Cas9 library screening. FcRn, composed of an α-chain encoded by the FCGRT gene and β2-microglobulin, is a heterodimeric immune factor with crucial functions, including the transplacental transfer of protective antibodies from the mother to the fetus, facilitating antibody absorption from breast milk in newborns, and mediating antibody recycling in adults. Our study revealed that this vital immune factor, essential for fetal and infant immunity, is "hijacked" by EV-B as a key receptor for host cell invasion.
To further investigate the role of FcRn in enterovirus infection, our team analyzed 17 representative strains from various evolutionary branches of EV-B, covering 15 different serotypes. Except for the prototype strains of Echo 6 and Echo 30, all tested strains were recent epidemic strains circulating in China. The results showed that, except for coxsackievirus B4 and B5, the remaining 15 virus strains, including highly pathogenic coxsackievirus A9 and echoviruses 6, 9, 11, and 30, all relied on FcRn for successful infection. This study establishes FcRn as a universal receptor for EV-B, providing critical insights into their pathogenesis and potential therapeutic targets.

Figure 1: FcRn is a universal and essential receptor for EV-B entry
Our study revealed that, unlike previously reported attachment receptors for echoviruses (such as CD55), FcRn functions as an uncoating receptor. Upon direct binding to the virus, FcRn, along with lipid membranes, facilitates the essential uncoating process under physiological conditions, ultimately releasing the viral genome into the host cell.
To further elucidate the virus-receptor interaction, our team used cryo-electron microscopy (cryo-EM) to resolve seven high-resolution (2.9–3.8 Å) structures of Echo 6 alone and in complex with its attachment receptor CD55 and uncoating receptor FcRn under different pH conditions. The results showed that Echo 6 and its CD55 complex remained stable at both neutral and acidic pH. FcRn binds to the "canyon" structure formed by VP1 on the icosahedral viral surface. Under acidic conditions, FcRn induces conformational changes in the viral surface proteins, leading to the release of lipid molecules ("pocket factors") that stabilize the viral particle. This initiates the uncoating process and genome release.
This study is the first to capture the intermediate state of pocket factor release in a near-atomic resolution virus-receptor complex, to provide a molecular-level visualization of key amino acid conformational changes near the lipid transport pocket, and to systematically elucidate the role of the "dual-receptor system" in non-enveloped virus entry at near-atomic level of resolution.

Figure 2: Using cryo-EM to elucidate the mechanism of viral entry

Figure 3: Model of Echovirus entry into the cell
Achievement: Zhao, X., Zhang, G., Liu, S., Chen, X., Peng, R., Dai, L., Qu, X., Li, S., Song, H., Gao, Z., Yuan, P., Liu, Z., Li, C., Shang, Z., Li, Y., Zhang, M., Qi, J., Wang, H., Du, N., Wu, Y., Bi, Y., Gao, S., Shi, Y., Yan, J., Zhang, Y., Xie*, Z., Wei*, W. and Gao*, G. F., 2019, Human neonatal Fc receptor is the cellular uncoating receptor for Enterovirus B. Cell, 177 (6): 1553-1565.e16.